关于《大理市网约房管理暂行办法(公开征求意见稿)》意见反馈结果的公告
搜狐焦点大理站 2024-09-11 09:32:17
用手机看
扫描到手机,新闻随时看
扫一扫,用手机看文章
更加方便分享给朋友
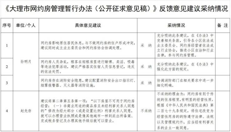
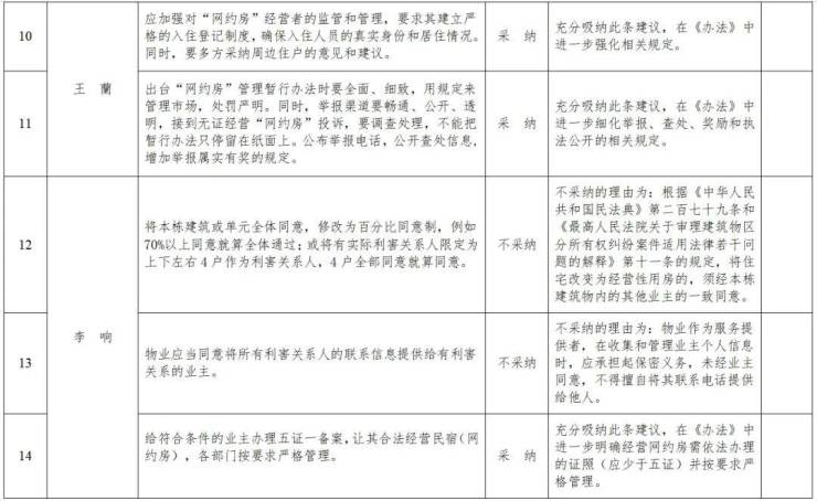
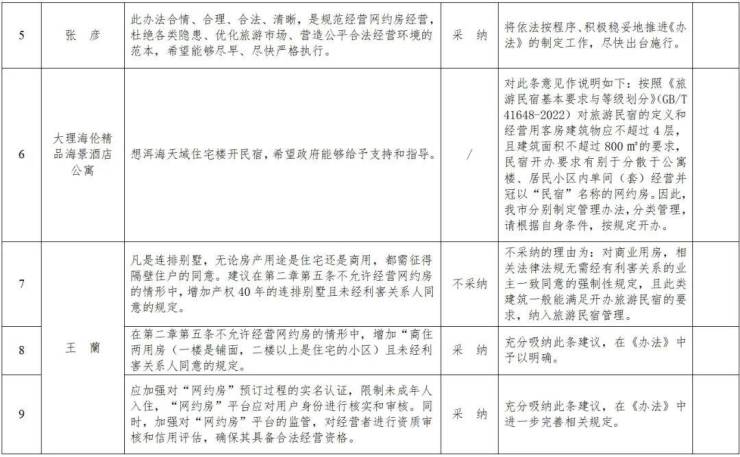
2024年5月29日,大理市人民政府在门户网站发布大理市人民政府关于征求〈大理市网约房管理暂行办法 (公开征求意见稿)〉公众意见的公告》,面向全社会公开征求社会公众意见。公示时间从2024年6月1日至6月30日,公示期间共收到实名反馈意见建议15条...
2024年5月29日,大理市人民政府在门户网站发布大理市人民政府关于征求〈大理市网约房管理暂行办法 (公开征求意见稿)〉公众意见的公告》,面向全社会公开征求社会公众意见。公示时间从2024年6月1日至6月30日,公示期间共收到实名反馈意见建议15条,其中采纳10条,相关意见采纳情况详见附件。
附件:《大理市网约房管理暂行办法(公开征求意见稿)反馈意见建议采纳情况
大理市人民政府
2024年9月10日
来源:大理融媒
声明:本文由入驻焦点开放平台的作者撰写,除焦点官方账号外,观点仅代表作者本人,不代表焦点立场。
