云南省进一步规范公证服务收费管理 收费项目和标准了解一下
扫描到手机,新闻随时看
扫一扫,用手机看文章
更加方便分享给朋友
近日,云南省发展和改革委员会、云南省司法厅印发《关于进一步规范公证服务收费政策的通知》,对公证服务收费进行规范。

为全面推进“放管服”改革,缩减政府定价范围和定价项目层级,根据《国家发展改革委关于进一步清理规范政府定价经营服务性收费的通知》(发改价格〔2019〕798号),进一步规范公证服务收费管理,现将有关事项通知如下:
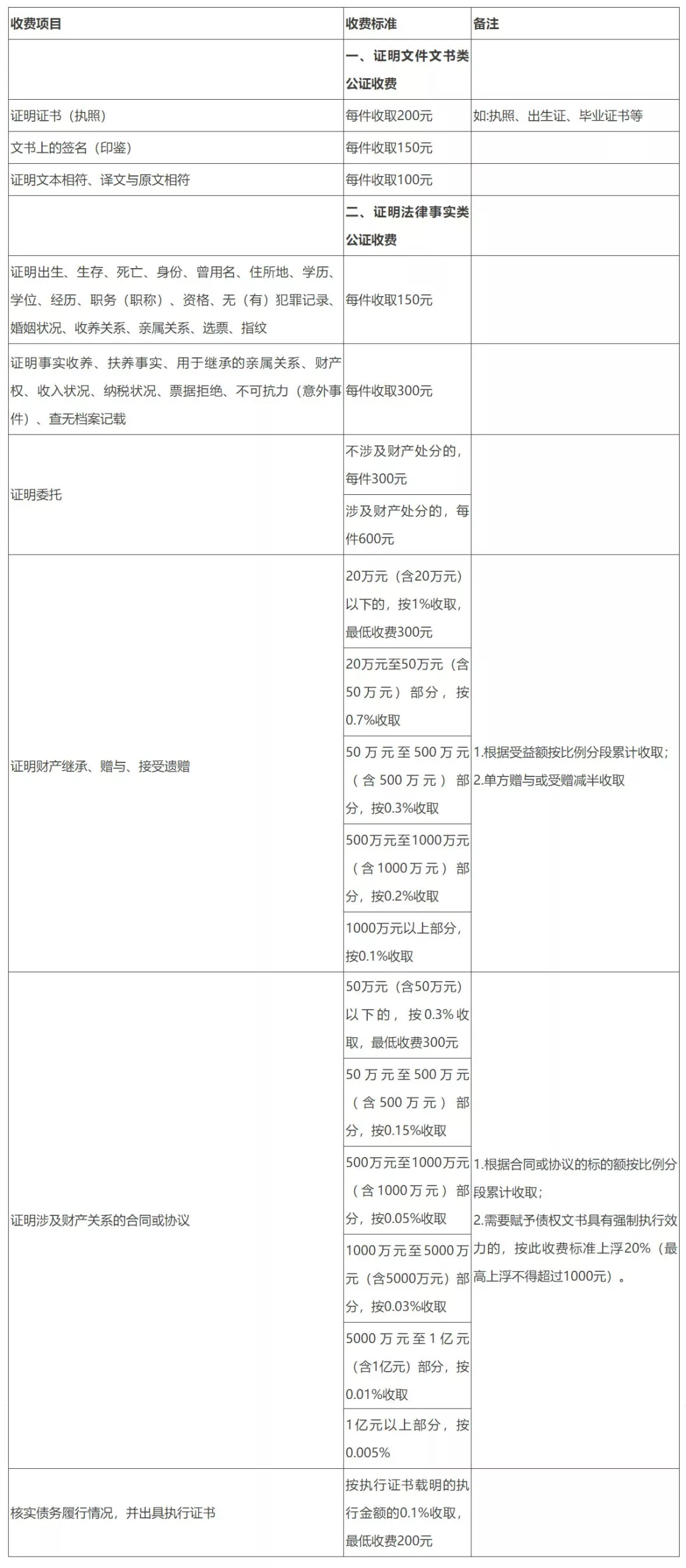
一、公证服务收费属于经营服务性收费。公证机构依法提供证明法律事实类公证和法律文件文书类公证等主要公证服务,实行政府指导价管理,具体公证服务项目和标准详见附件。实行政府指导价管理的公证服务项目,公证机构不得以任何名义拆分项目、扩大范围、改变计费方式等收费。
二、公证机构开展实行政府指导价管理以外的其他服务,按《云南省公证收费管理办法》(云价收费〔2018〕21号)第三条规定,实行市场调节价,由公证机构按照公平合理原则自主定价或与当事人协商确定收费标准。
三、公证机构提供公证服务项目时,应向当事人详细说明项目的服务内容、方式、质量、时间等,与当事人协商确定具体收费及支付方式。
四、公证机构应当建立健全内部价格管理制度,规范工作流程和规则,加强服务收费、服务质量、服务时效等管理,为社会提供质价相符的公证服务。公证协会要充分发挥行业自律作用,引导公证机构自觉规范公证服务和收费行为。各级发展改革、司法行政部门要加强对公证服务收费和服务的监管,维护正常的公证服务和市场秩序。
五、公证服务收费管理继续按照《云南省公证服务收费管理办法》(云价收费〔2018〕21号)执行。
六、本通知自发文之日起执行。《云南省物价局 云南省司法厅关于〈云南省实行政府指导价的公证服务收费项目和标准〉的通知》(云价收费〔2017〕160号)同时废止。
云南省实行政府指导价的公证服务收费项目和标准

来源:云南省发展和改革委员会
声明:本文由入驻焦点开放平台的作者撰写,除焦点官方账号外,观点仅代表作者本人,不代表焦点立场。
